在职也能拿全日制大专文凭!广东碧桂园职业学院2026级现代物业管理专业(现代学徒制)招生正式启动!
学历+技能双提升,工作学习两不误!如果你渴望在岗位上成长,在学习中飞跃,这个机会千万别错过!

1.校企强强联合打造“在岗成才”新路径
学校:广东碧桂园职业学院(碧桂园集团创办,全日制高职院校)
企业:碧桂园生活服务集团(国内领先的物业服务企业)
模式:现代学徒制(先招工后招生,校企双元育人)
2.招生核心信息
招生专业:现代物业管理(专业代码:440703)
招生年份:2026级
培养模式:现代学徒制
学制:三年
学历:全日制大专文凭(国家承认,学信网可查)

3.招生对象与条件
面向碧桂园服务在职员工,需同时满足:
签订正式劳动合同,企业连续购买社保满3个月(截至2026年4月30日)
从事物业、客服、工程、安防等相关岗位
具备高中/中职/中专/技校毕业或同等学力
身心健康,有明确学习意愿
经所在企业推荐
4.培养特色 双导师+双身份+灵活教学
双导师制:学校教师+企业师傅,理论与实践并重
双重身份:既是企业职工,也是在校学徒
灵活教学:线上线下结合,集中授课+在岗实践交替
实用课程:客户服务、智慧运维、品质管理、资产经营等
职业发展:人才培养与晋升路径深度融合
5.收费和资助政策
学费标准: 14800元/学年
退役军人(2011年后退役): 符合条件的学生,可按《退役军人事务部等七部门关于全面做好退役士兵教育培训工作的指导意见》(退役军人部发[2021】53号)、《财政部教育部人力资源和社会保障部退役军人部中央军委国防动员部关于印发(学生资助资金管理办法》的通知》(财教[2021】310号)等文件要求申请资助。
不符合国家资助条件的学生,自行支付相关费用。
6.报名与录取流程
企业推荐:向所在人力资源部门或上级申请
资格审核:学校审核报名资格
入学测试:参加学校组织的自主招生考试
择优录取:综合评定后确定预录取名单
签订协议:签订三方培养协议,正式录取
7.重要提醒 高考补报名流程(必须完成!)
第一阶段:高考补报名(获取高考考生号)
时间:2026年3月2-4日
地点:户籍所在地教育局招生办
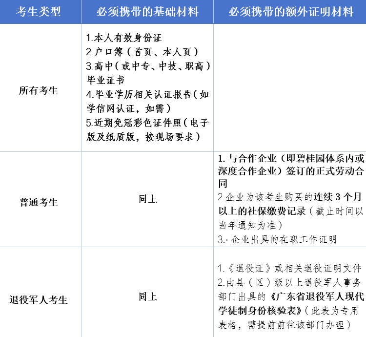
材料准备:

现场沟通:向工作人员清晰说明:“您好,我需要补报名参加普通高考,报考‘现代学徒制’试点招生,以便获取高考考生号。”
流程:提交材料审核 → 采集照片与指纹(如需)→ 确认报名信息 → 领取或记录您的高考考生号和登录密码。
重要提示:获取高考考生号后,请务必妥善保管号码及密码,这是5月份填报志愿的唯一凭证。
第二阶段:现代学徒制专项志愿填报
时间:2026年5月
方式:登录广东省高考报名系统,填报“广东碧桂园职业学院”及相关专业
两个阶段缺一不可,时间窗口极短,请务必提前准备!
8.咨询方式
企业内部咨询:所在单位人力资源部门
学校招生咨询:广东碧桂园职业学院继续教育学院:朱老师
手机:13922253578
微信:16217964(备注“现代学徒制咨询”)
在职读大学,拿全日制文凭!岗位成才,未来可期!欢迎符合条件的碧桂园服务员工踊跃报名,携手校企共筑职业发展新篇章!

用户登录
还没有账号?
立即注册